
|
|
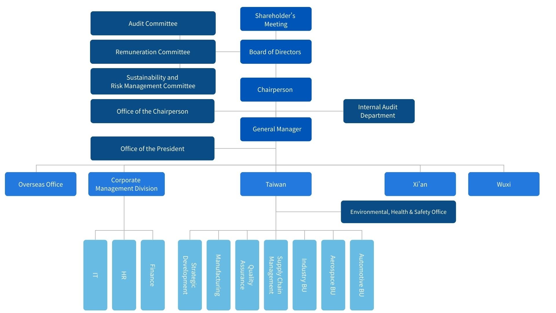
Chairperson LIU, TSU-YIN
|
|
Founder and President HUANG, YAH-HSING
|
|
|
|
Chief Financial Officer TIM GAU
|
|
General Manager, Taiwan and Thailand JERRY LIU
|
|
|
|
General Manager, Wuxi and Suzhou KEN LIU
|
|
General Manager, Overseas Offices USA and Germany Andreas Wilhelm
|
|
|
|
Deputy General Manager, Xi'an YANG, XIAO-YONG
|
|
Deputy General Manager, Automotive Business Group, Sales & Engineering Hubert Chao
|
|
|
|
Deputy General Manager, Automotive Business Group, Manufacturing Frank Meng
|
|
Chairman, AvioCast Inc. R.T. Tsai
|
|
|
|
General Manager, AvioCast Inc. Laurence (Larry) LYONS
|






